РМ-4К-R3 адресный релейный модуль (8 шт/уп) Рубеж; 4 выхода; светодиодная индикация; возможность установки на DIN-рейку; комплектуется 4-мя УПН; 10,5- 28,5 В; 180 мкА; -25 +55°С; 125х78х37 мм; 150г.
Подробности
4 672 руб./шт
Есть в наличии в 7 магазинах
НовосибирскБарнаулБийскКемеровоКрасноярскИркутскМосква
В корзину
Купить в 1 клик
Рассчитать доставку
Хочу в подарок
Самовывоз - бесплатно; перемещение между филиалами - бесплатно; до терминала ТК довезём - бесплатно.
Цена действительна только для интернет-магазина и может отличаться от цен в розничных магазинах
Описание:
Адресные релейные модули РМ-1К прот.R3 и РМ- 4К прот.R3 предназначены для управления исполнительными устройствами, входящими в состав системы пожарной сигнализации. Функционально адресные релейные модули представляют собой дистанционно управляемые выходы напряжения питания. Релейные модули работают в составе адресной системы под управлением приемно-контрольного прибора «Рубеж-2ОП» прот.R3.
Адресные релейные модули являются программируемыми устройствами. Конфигурация задается пользователем с помощью ПО «FireSec «Администратор».
В зависимости от количества выходов (количества реле) релейный модуль выпускается в 2 исполнениях:
РМ-1К – один выход (ВЫХ1);
РМ-4К – четыре выхода (ВЫХ1 – ВЫХ4).
Адресный релейный модуль обеспечивает подключение следующего оборудования и устройств:
информационных световых табло (ОПОП 1-8 либо аналогичных);
оповещателей звуковых (ОПОП 2-35 либо аналогичных);
оповещателей светозвуковых (ОПОП124-7 либо аналогичных).
Модуль РМ-К контролирует цепь от каждого реле до исполнительных устройств на обрыв и короткое замыкание во включенном и выключенном состоянии реле.
Адресный релейный модуль получает команды на управление встроенными реле по двухпроводной униполярной адресной линии связи.
Релейный модуль имеет светодиодную индикацию наличия связи с приемно-контрольным прибором и индикацию включенного состояния реле.
Релейный модуль РМ-К прот.R3 имеет возможность установки на DIN-рейку с помощью специальной крепежной планки (в комплект поставки не входит и комплектуется по отдельному заказу).
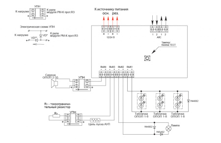
Релейный модуль комплектуется устройством подключения нагрузки (УПН) в количестве, равном числу выходов, для обеспечения контроля линии на КЗ и обрыв. УПН представляет собой плату с установленными диодами, входным клеммником для подключения к линии от реле и выходным клеммником для подключения к нагрузке (исполнительному устройству).
Для обеспечения контроля линии на короткое замыкание и обрыв УПН должен быть подключен непосредственно к нагрузке релейного выхода (к исполнительному устройству) согласно схеме подключения к Вых4, изображенной на рисунке. Если необходимо контролировать целостность цепи нагрузки, то подключение производится по схеме, подключенной к Вых3 на схеме. Вместо УПН для контроля цепи можно использовать диоды - их установка показана на схеме подключения к Вых2. Также возможно подключение на один выход до 8 табличек ОПОП 1-8 или ОПОП 1-8М. В этом случае таблички подключаются параллельно на линию и в конце линии устанавливается один диод, обеспечивающий протекание контрольного тока. Схема установки показана на схеме при подключении к Вых1.
Для контроля состояния «Обрыв» во включенном состоянии выхода необходимо обеспечить протекание тока через нагрузку, величиной не менее 10 мА. Если устройство нагрузки потребляет ток менее 10 мА, то параллельно ему подключается резистор для повышения тока потребления. Однако подавляющее большинство устройств, подключаемых к выходам модуля РМ-К прот.R3 имеет токопотребление выше 10 мА (табло, сирены и т. д.), а следовательно в установке данного резистора нет необходимости.
В системе каждое реле адресного релейного модуля РМ-К прот.R3 представляет собой отдельное логическое устройство, т.е. каждое реле определяется как отдельное полноценное устройство и имеет свой адрес в системе. Так, релейный модуль РМ-4К прот.R3 представляет собой четыре отдельных устройства и занимает четыре адреса (на каждый выход – свой адрес). При конфигурации модуля адрес задается только выходу №1, всем остальным выходам (при их наличии) адреса присваиваются автоматически в возрастающем порядке, начиная с заданного адреса.
Характеристики:
Напряжение питания от 10,5 до 28,5 В
Ток потребления РМ-К:
от адресной линии связи, не более: 180 мкА
от источника питания (без учета нагрузки, подключенной к выходам), не более: 180 мкА
Параметры релейных выходов:
ток, коммутируемый каждым релейным выходом, не более: 2 А
ток, коммутируемый всем модулем (суммарный ток по всем выходам одновременно), не более: 5 А
Ток контроля исправности цепи:
в выключенном состоянии выхода, не более: 2 мА
во включенном состоянии выхода, не менее: 10 мА до 210 мА
Габаритные размеры модуля, не более: 125х78х37 мм
Масса, не более: 150 г
Рабочий диапазон температур: от -25 до +55°С
Средний срок службы, не менее: 10 лет
Адресные релейные модули РМ-1К прот.R3 и РМ- 4К прот.R3 предназначены для управления исполнительными устройствами, входящими в состав системы пожарной сигнализации. Функционально адресные релейные модули представляют собой дистанционно управляемые выходы напряжения питания. Релейные модули работают в составе адресной системы под управлением приемно-контрольного прибора «Рубеж-2ОП» прот.R3.
Адресные релейные модули являются программируемыми устройствами. Конфигурация задается пользователем с помощью ПО «FireSec «Администратор».
В зависимости от количества выходов (количества реле) релейный модуль выпускается в 2 исполнениях:
РМ-1К – один выход (ВЫХ1);
РМ-4К – четыре выхода (ВЫХ1 – ВЫХ4).
Адресный релейный модуль обеспечивает подключение следующего оборудования и устройств:
информационных световых табло (ОПОП 1-8 либо аналогичных);
оповещателей звуковых (ОПОП 2-35 либо аналогичных);
оповещателей светозвуковых (ОПОП124-7 либо аналогичных).
Модуль РМ-К контролирует цепь от каждого реле до исполнительных устройств на обрыв и короткое замыкание во включенном и выключенном состоянии реле.
Адресный релейный модуль получает команды на управление встроенными реле по двухпроводной униполярной адресной линии связи.
Релейный модуль имеет светодиодную индикацию наличия связи с приемно-контрольным прибором и индикацию включенного состояния реле.
Релейный модуль РМ-К прот.R3 имеет возможность установки на DIN-рейку с помощью специальной крепежной планки (в комплект поставки не входит и комплектуется по отдельному заказу).
Релейный модуль комплектуется устройством подключения нагрузки (УПН) в количестве, равном числу выходов, для обеспечения контроля линии на КЗ и обрыв. УПН представляет собой плату с установленными диодами, входным клеммником для подключения к линии от реле и выходным клеммником для подключения к нагрузке (исполнительному устройству).
Для обеспечения контроля линии на короткое замыкание и обрыв УПН должен быть подключен непосредственно к нагрузке релейного выхода (к исполнительному устройству) согласно схеме подключения к Вых4, изображенной на рисунке. Если необходимо контролировать целостность цепи нагрузки, то подключение производится по схеме, подключенной к Вых3 на схеме. Вместо УПН для контроля цепи можно использовать диоды - их установка показана на схеме подключения к Вых2. Также возможно подключение на один выход до 8 табличек ОПОП 1-8 или ОПОП 1-8М. В этом случае таблички подключаются параллельно на линию и в конце линии устанавливается один диод, обеспечивающий протекание контрольного тока. Схема установки показана на схеме при подключении к Вых1.
Для контроля состояния «Обрыв» во включенном состоянии выхода необходимо обеспечить протекание тока через нагрузку, величиной не менее 10 мА. Если устройство нагрузки потребляет ток менее 10 мА, то параллельно ему подключается резистор для повышения тока потребления. Однако подавляющее большинство устройств, подключаемых к выходам модуля РМ-К прот.R3 имеет токопотребление выше 10 мА (табло, сирены и т. д.), а следовательно в установке данного резистора нет необходимости.
В системе каждое реле адресного релейного модуля РМ-К прот.R3 представляет собой отдельное логическое устройство, т.е. каждое реле определяется как отдельное полноценное устройство и имеет свой адрес в системе. Так, релейный модуль РМ-4К прот.R3 представляет собой четыре отдельных устройства и занимает четыре адреса (на каждый выход – свой адрес). При конфигурации модуля адрес задается только выходу №1, всем остальным выходам (при их наличии) адреса присваиваются автоматически в возрастающем порядке, начиная с заданного адреса.
Характеристики:
Напряжение питания от 10,5 до 28,5 В
Ток потребления РМ-К:
от адресной линии связи, не более: 180 мкА
от источника питания (без учета нагрузки, подключенной к выходам), не более: 180 мкА
Параметры релейных выходов:
ток, коммутируемый каждым релейным выходом, не более: 2 А
ток, коммутируемый всем модулем (суммарный ток по всем выходам одновременно), не более: 5 А
Ток контроля исправности цепи:
в выключенном состоянии выхода, не более: 2 мА
во включенном состоянии выхода, не менее: 10 мА до 210 мА
Габаритные размеры модуля, не более: 125х78х37 мм
Масса, не более: 150 г
Рабочий диапазон температур: от -25 до +55°С
Средний срок службы, не менее: 10 лет
Бренд
RUBEZH
Габариты: Ширина (м)
0.125
Габариты: Высота (м)
0.037
Габариты: Длина (м)
0.084
Габариты: вес (кг)
0.15
Наличие
Экономьте время на получении заказа. В интернет-магазине доступно 4 варианта доставки:
- Курьерская доставка работает с 9.00 до 19.00. Когда товар поступит на склад, курьерская служба свяжется для уточнения деталей. Специалист предложит выбрать удобное время доставки и уточнит адрес. Осмотрите упаковку на целостность и соответствие указанной комплектации.
- Самовывоз из магазина. Список торговых точек для выбора появится в корзине. Когда заказ поступит на склад, вам придет уведомление. Для получения заказа обратитесь к сотруднику в кассовой зоне и назовите номер.
- Постамат. Когда заказ поступит на точку, на ваш телефон или e-mail придет уникальный код. Заказ нужно оплатить в терминале постамата. Срок хранения — 3 дня.
- Почтовая доставка через почту России. Когда заказ придет в отделение, на ваш адрес придет извещение о посылке. Перед оплатой вы можете оценить состояние коробки: вес, целостность. Вскрывать коробку самостоятельно вы можете только после оплаты заказа. Один заказ может содержать не больше 10 позиций и его стоимость не должна превышать 100 000 р.






